天富期货遭责令改正,责任人被警示函处理
天富期货存在违规行为,被监管部门责令改正,并要求责任人接受警示函,此次事件暴露出期货市场监管部门对违规行为的严厉态度,旨在维护市场秩序和保护投资者利益,相关责任人需认真对待并采取有效措施改正错误,以避免进一步的市场风险和法律风险,摘要字数控制在约150字以内。
蓝鲸新闻12月26日讯,近日,吉林证监局发布行政监管措施决定书,剑指天富期货有限公司及其相关责任人。
决定书显示,天富期货有限公司存在以下违规行为:
一、互联网营销过程中合规管控不足。合规部门对员工建立企业微信群的行为未进行有效监控;个别营销人员用作营销素材的微信截图中包含投资建议,且未署名和揭示风险。
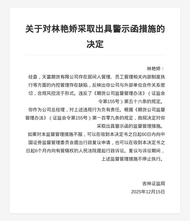
二、居间人管理、员工管理相关内部制度执行等方面的内控管理存在缺陷,反映出公司与外部单位合作关系密切,合规风控流于形式。
以上行为违反了《期货公司监督管理办法》的规定。林艳娇作为公司总经理,韩钰昴作为公司首席风险官,对上述违规行为负有责任。
针对以上问题,吉林证监局现决定对天富期货有限公司采取责令改正的监督管理措施,对林艳娇、韩钰昴采取出具警示函的监督管理措施。
文章版权及转载声明
作者:访客本文地址:https://nbdnews.com/post/8333.html发布于 2025-12-26 16:36:00
文章转载或复制请以超链接形式并注明出处NBD财经网



还没有评论,来说两句吧...