万科突发重大消息宣布
万科发布重大消息,具体内容暂未详述,万科传出重大消息,引起市场关注,具体细节有待进一步披露。
来源:凤凰网财经《公司研究院》
如果你是万科债券的持有人,你怎么选?
同意展期,意味着到期利息落袋为安,但未来一年内,本金能否归还面临巨大的不确定性;若是现在就把桌子掀了,则可能将万科逼到违约边缘,手里的票据只能沦为一纸废债。
12月22日上午,“22万科MTN004”中期票据的5个工作日兑付宽限期到期,无论怎样权衡利弊,都到了必须做出选择的时候了。
债权人针对最新议案的投票结果显示,这笔20亿元中期票据的核心展期方案仍未获得通过,但其宽限期延长方案获得了债权人批准,为后续协商争取了宝贵时间。
谁也没有想到,当年要靠争抢才能买到的万科债券,如今却将20家机构持有人深深套牢。在艰难完成2024年还债任务之后,深陷流动性困境的万科,已然步入了更为密集的偿债高压期。
而此前曾高调表态、被市场视为“定心丸”的大股东深圳市地铁集团(下称“深圳地铁”),在持续的输血后,仍表态支持万科脱困。只是这种支持并非无条件的,万科的债务“补天”工程,终究要靠自己。
01
两次会议未通过展期,宽限期再延长
12月18日上午10时,上海浦发银行召集线上召开了针对“22万科MTN004”的第二次债券持有人会议,再次审议这笔债券的展期相关事项,以寻求解决方案。
“22万科MTN004”是万科在2022年12月发行的中期票据,主承销商为浦发银行、中国银行,期限为三年。该笔中票余额为20亿元,票面利率为3%。
这是万科首笔寻求展期的境内债,其结果也将成为后续展期议案通过前景的风向标。
此前,在12月10日召开的第一次持有人会议上,万科提出的三项展期议案全军覆没,无一获得超过90%表决权同意的生效门槛。
这并不难理解。细看当时的三份议案,共同要求均是将20亿元本金兑付时间延长一年至2026年12月15日,但均未给出有吸引力的风险对价方案:
“议案一”不提供任何增信担保,还要求将6000万元到期利息也延期一年支付,意味着债权人未来一年内将颗粒无收且无任何额外保障。
“议案二”承诺到期利息可于原定付息日12月15日正常支付,并提出由大股东深圳地铁或其他深圳国企提供全额担保等增信措施。
“议案三”则在支付条款上与议案二相同,并简单表示债券展期须提供相对应的增信措施。
据报道,议案二是债权人提出的条款,不过其投票率也仅83.40%,未超过90%。而万科提出的议案一,由于对债权人不利,完全无人问津。
图片来源于网络
也许正是这样的结果,让万科在第二次持有人会议上作出让步,果断放弃了议案一。在12月16日晚披露的议案概要中,承诺在宽限期内(即2025年12月22日前)支付原应在12月15日到期的6000万元利息。这相当于给了债权人一笔“首付”,缓解其现金回款的焦虑。此外,承诺“展期将由万科提供相应的增信措施”,尽管具体增信内容仍未明确,但这相较于首次披露的议案一,释放了更积极负责的信号。
此外,此次还新增了将宽限期从5个工作日延长至30个交易日的议案,宽限期届满日定为2026年1月28日。万科试图为后续可能的谈判留下更充裕的缓冲时间。
12月22日下午,投票结果公布,核心展期方案仅获20.20%投票同意,78.30%投票反对,议案未生效。但90.70%投票同意将债券原定的5个工作日宽限期,延长至30个交易日,新的宽限期截止日为2026年1月28日。
第二次持有人会议决议公告截图
这意味着,万科避免了立即违约的风险,新的宽限期为万科和债权人提供了额外的缓冲时间。
02
进入偿债高压期
与“22万科MTN004”展期议案投票结果接踵而至的,是另一笔37亿元的“22万科MTN005”票据也在12月22日这天召开了持有人会议,商讨展期事项。
“22万科MTN005”是万科在2022年12月发行的中期票据,主承销商为交通银行、邮政储蓄银行,期限为三年,原定2025年12月28日到期,票面利率为3%。
这意味着,万科在12月15日至28日这短短13天内,必须接连应对总额高达58.71亿元的债券本息兑付压力。
万科为“22万科MTN005”提供了六个展期议案,均以将37亿元本金兑付展期12个月至2026年12月28日为基础,但关键条款逐级增强。议案一要求本金与约1.11亿元利息一同展期一年,且不提供额外保障。从议案二开始,逐渐增加了“在原定付息日正常支付利息”、“增加增信措施”、“增加优先偿付权条款”、“加入交叉违约保护条款”等内容。
而这仅仅是开始,按照债务到期节奏,万科已经进入了偿债高压期。2026年万科还有超过120亿元境内债需要偿还,2027年则面临70亿元海外债及超过30亿元境内债的兑付压力。未来两年,万科的偿债压力可谓不小。
当前,万科在境内债券市场存续的公开债券共有13只,全部为公募债,债券余额合计203.16亿元。境外方面,压力相对延后但总量不小,万科存续的两只美元债总额为13亿美元(约合人民币91.6亿元),将分别于2027年11月和2029年11月面临大考。
自11月底展期消息传出以来,万科多只债券价格大幅下挫,例如“21万科02”单日跌幅曾达57.62%。
从负债总规模来看,截至2025年9月底,万科有息负债合计3629.3亿元,总负债规模高达8355亿元。一年内到期的非流动负债约为1278亿元,而同期货币资金仅为656.8亿元,还不到短期债务的一半。这意味着万科的账面资金远不足以覆盖短期债务,流动性压力巨大。
万科的国际评级也不断下调。标普在11月28日将万科信用评级从“CCC”下调至“CCC-”,并列入负面观察名单,认为万科因流动性疲软,财务承诺已难以为继,债务履行存在违约或陷入困境性重组的风险。短短二十多天内,这已是标普对万科的第二次评级下调。
惠誉也紧随其后,日前将万科的长期外币及本币发行人主体评级下调至“C”,并将万科全资子公司万科地产(香港)有限公司的长期发行人主体评级自下调至“CC”。
03
“补天”自救
针对万科的债务困境,一年前,深圳市国资委曾坚定表态:“如有需要或遭遇极端情况,有充分信心、足够的资金资源和工具,通过项目合作、优化股权投资结构、债券认购、协调金融机构融资等一切可能的市场化、法治化手段帮助万科积极应对。”
图片来源于网络
短短两年时间,深圳地铁就累计提供了307.96亿元股东借款,利率低至2.34%,这成为万科避免公开市场违约的关键保障。
甚至在万科面临巨额亏损时,深圳地铁董事长辛杰接替郁亮履新万科董事会主席,并派驻多位高管入驻万科关键部门。10月13日,同样具有深铁背景的原董事黄力平接棒成为万科集团董事长。大股东对万科的深度介入屡次升级。
深铁原董事黄力平接棒成为万科集团董事长
在11月20日万科2025年第一次临时股东会上,黄力平的态度仍然很坚定:“作为大股东,深铁集团将与各方一起,不懈努力,帮助万科有序化解风险,摆脱困境,继续按照市场化、法治化的原则,支持万科健康发展。”
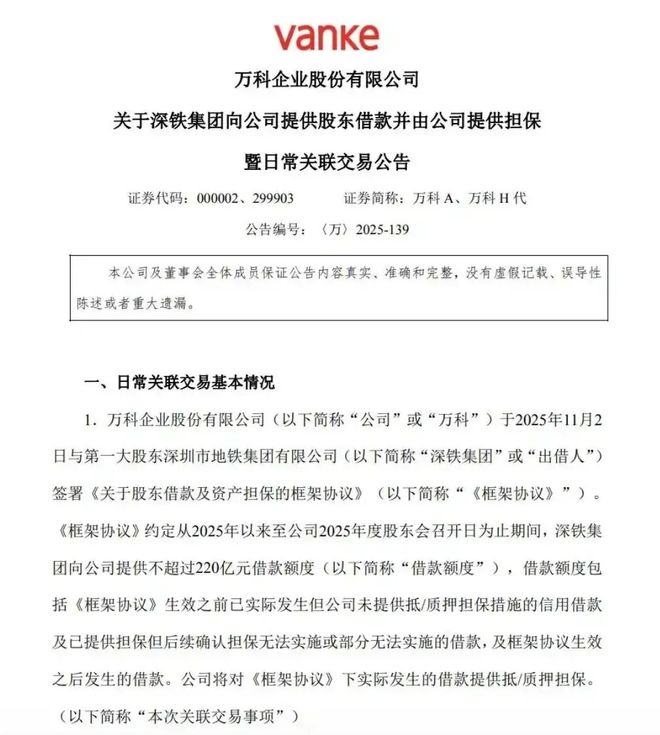
然而,这种支持绝非无限。11月,万科通过了一份关于股东借款框架协议的议案,根据议案,自2025年起至万科2025年度股东大会召开之日为止,深圳地铁将向万科提供最高220亿元的借款额度。
框架协议截图
也就是说,新增的借款额度被设定上限,且每一分钱都要求万科提供足额的资产抵质押担保。“白衣骑士”深圳地铁,正逐渐加强对资金的风险控制。
爱企查显示,万科已于12月11日将其全资子公司万丈资本有限公司5000万元出资额(对应100%股权),质押给深圳地铁。
除了深圳国企,就连久未站在台前的创始人王石,也在今年5月发朋友圈,直言“万科是我创建的……岂能推卸责任”,并透露正尝试与公司决策层建立联系。此前他还曾放弃千万元年度退休金,与公司共渡难关。
王石朋友圈截图
然而,万科却对此未作任何公开回应。
实际上,依赖白衣骑士终非长久之计,万科也一直在紧锣密鼓地通过资产处置尝试自救。
今年前三季度,万科通过资产出售回笼现金约44亿元,其中仅一季度就贡献了37亿元。去年,万科将旗下最赚钱的商业项目之一——上海七宝万科广场以约24亿元的价格出售,这价格被市场普遍视为“七折”割爱;深圳湾超级总部基地地块也以22亿元易主。
备受关注的贝壳股票已被清仓处置,而更多核心资产的变现则面临市场寒潮。财报显示,截至2025年上半年末,万科投资性房地产用于抵质押及担保的余额已高达800亿元,优质可变现资产正在快速减少。
销售端的“自我造血”功能也持续衰弱。2025年前三季度,万科合同销售金额1004.6亿元,同比暴跌44.6%,跌幅远超行业平均水平。此外,公司同期净亏损280.2亿元,过去21个月内累计亏损已超过770亿元。
图片来源于网络
曾经作为行业标杆的万科,在2018年就前瞻性地高喊出了那句震动行业的“活下去”。如今,大股东输血接近极限、资产处置空间收窄,在此次债券展期风波告一段落之后,万科的自救之路仍然道阻且长。
参考资料:
《万科面临大考》,棱镜
《万科20亿元境内债的三份展期议案皆未通过》,财经杂志
《展期VS违约,万科与债主开始博弈》,第一财经
作者:访客本文地址:https://nbdnews.com/post/8060.html发布于 2025-12-23 16:16:31
文章转载或复制请以超链接形式并注明出处NBD财经网



还没有评论,来说两句吧...