中国披萨行业深度研究,未来消费趋势报告(至2025年)
根据最新发布的《中国披萨行业研究及消费趋势报告》,预计至2025年,中国披萨市场将迎来显著增长,报告指出,随着消费者对西式餐饮文化的接受度提高,披萨市场正逐步扩大,未来几年内,披萨行业将呈现多元化和个性化趋势,同时健康、新鲜和便利将成为主导消费趋势的关键因素,报告还指出,披萨品牌需不断创新以吸引更多消费者,并适应不断变化的市场环境。
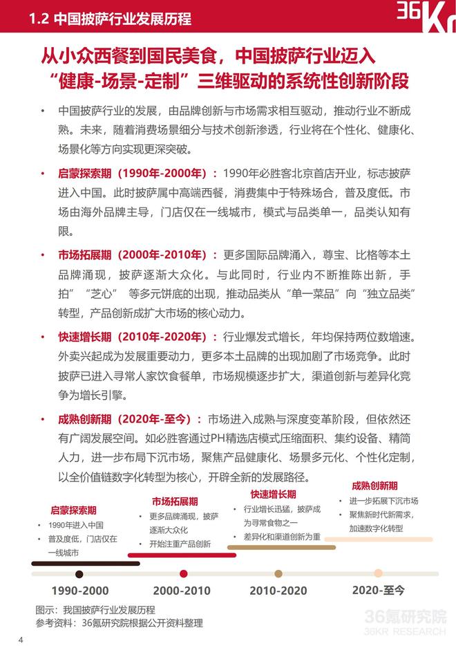
当中国披萨行业从“西式快餐补充品类”迈入“本土化创新消费”的升级阶段,一场以“场景化与健康化”为核心的产品革命正在重塑行业格局。过去三十余年中,传统披萨品牌依托成熟供应链、稳固客群基础与广泛市场认知,始终占据竞争主导地位。近年来,更以“新鲜现制饼底、本土化食材创新、健康轻食产品线延伸”为演进方向,精准迎合“一人轻食”“社交分享”与“健康饮食”等新消费需求。这场从概念到产品的全面焕新,标志着“中国化披萨消费时代”的真正到来。
中国披萨行业市场规模持续增长
基于销售渠道拓展和群众认知度加深,2024年中国披萨行业市场规模已达480亿元。据弗若斯特沙利文预测,2027年披萨市场规模将达771亿元,2022年-2027年年均复合增长率达15.5%。
从聚会到独处,披萨承包你的社交、休闲和充能需求
丰富的口味选择和易分享的特征,让披萨天然具备社交属性,成为关系链接的桥梁,亲友聚会(45.5%)与家庭用餐(43.6%)成为披萨消费双主场,意味着披萨是家人分享温馨、朋友传递欢乐的味觉符号。紧随其后的是居家娱乐与加班/学习时充饥等场景(42.1%),体现披萨既能适配轻松惬意的休闲时刻,也能满足快节奏生活里便捷补给的需求,契合当代人多元且多变的生活节奏,成为社交、休闲和充能等多场景的“生活搭子”。
信赖感与便捷度的双加持,必胜客稳居披萨消费TOP1
就品牌而言,必胜客成为多数人的“人生第一口披萨”。作为最早进入中国市场的披萨品牌,必胜客凭借早期市场启蒙、长期品牌运营和稳定的餐品品质,牢牢占据消费者心智顶端,受到51.3%消费者的一致好评。
消费内容化,披萨从饱腹食物延伸为情绪价值载体
披萨正逐渐从单纯的食物演变为情绪价值载体,呈现出明显的内容化消费趋势:作为消费生力军的00后或被联名披萨的精美周边吸引,或期待限量款披萨的情绪价值,或出于猎奇心理,对IP联名披萨的期待远高于其他代际群体,推动披萨的食物内涵边界向文化、潮流等内容载体延伸。在满足味蕾需求的同时,披萨借助联名内容传递情绪、链接同圈层受众,使披萨消费深度嵌入内容生态,从物质享用迈向文化内容与社交体验的融合新阶段。
本报告重点研究问题如下:
中国披萨行业发展历程是怎样的?发展现状如何?
数字化给中国披萨行业带来了怎样的影响?
披萨消费者的用户画像是怎样的?消费行为有哪些特点?
中国披萨行业未来将有怎样的发展趋势?
更多精彩内容,请关注“36氪研究院”微信公众号。
作者:访客本文地址:https://nbdnews.com/post/1124.html发布于 2025-09-16 10:10:23
文章转载或复制请以超链接形式并注明出处NBD财经网



还没有评论,来说两句吧...