美国双反终裁影响显现,众鑫股份面临高关税与净利压力挑战
美国实施“双反”终裁,众鑫股份面临高额关税,导致上半年净利润承受压力,公司需应对挑战,调整策略以缓解负面影响,详情待进一步公布。
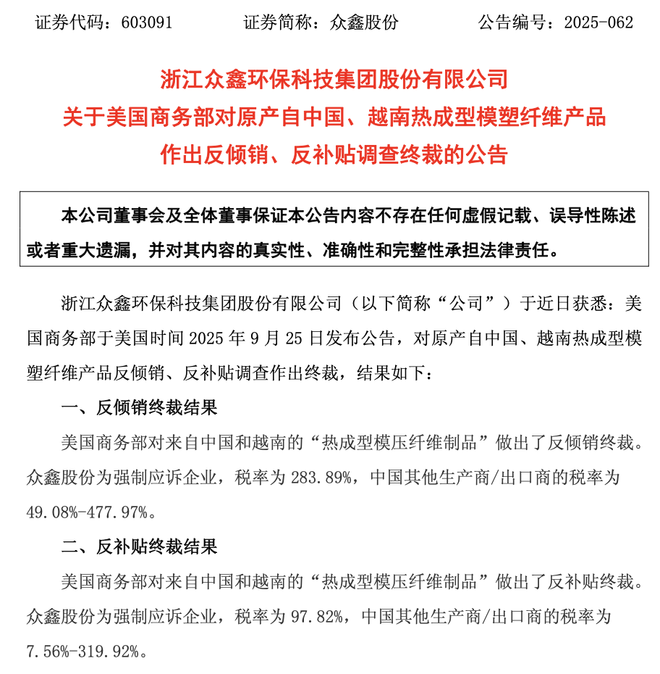
9月28日,众鑫股份(603091)公告,公司于近日获悉,美国商务部于美国时间2025年9月25日发布公告,对原产自中国、越南热成型模塑纤维产品反倾销、反补贴调查作出终裁。
公告显示,美国商务部对来自中国和越南的“热成型模压纤维制品”做出了反倾销终裁。众鑫股份为强制应诉企业,税率为283.89%,中国其他生产商/出口商的税率为49.08%-477.97%。
美国商务部对来自中国和越南的“热成型模压纤维制品”做出了反补贴终裁。众鑫股份为强制应诉企业,税率为97.82%,中国其他生产商/出口商的税率为7.56%-319.92%。
众鑫股份表示,美国商务部对原产自中国、越南热成型模塑纤维产品反倾销、反补贴调查作出终裁结果阻断了该行业从中国出口产品到美国,美国市场的客户将被迫寻找中国以外的供应源,致全球供应链格局重组。该行业在国内的产能将出现富余,在非美市场上的竞争会明显加剧,对中国纸浆模塑生产企业造成较大冲击。
众鑫股份称,公司将加大对非美市场的拓展及销售。积极筛选高潜力目标市场,搭建多元化销售渠道,推进产品在多领域多用途的应用。持续优化产能布局和产品结构,打造适应新形势下满足客户需求的全球供应链,为包括美国客户在内的全体客户提供更优质的产品和服务。
资料显示,浙江众鑫环保科技集团股份有限公司的主营业务是自然降解植物纤维模塑产品的研发、生产和销售。公司的主要产品是自然降解植物纤维模塑产品。
业绩方面,2025年上半年,众鑫股份实现营业收入6.75亿元,同比下降4.57%;归属上市公司股东的净利润1.16亿元,同比下降14.76%;扣除非经常性损益后的归属于上市公司股东的净利润1.09亿元,同比下降21.25%。
众鑫股份表示,利润降幅大于收入降幅,主要受美国“双反调查”带来的不确定性影响,以及为应对风险所采取的主动调整策略所致。
来源:读创财经
作者:访客本文地址:https://nbdnews.com/post/2175.html发布于 2025-09-29 10:04:43
文章转载或复制请以超链接形式并注明出处NBD财经网



还没有评论,来说两句吧...