华为背景的湖南富豪即将再次敲响IPO钟声
华为背景的湖南富豪即将在IPO敲钟,展现其商业才华和创业精神,这位富豪通过不懈努力和创新,成功引领企业在科技领域崭露头角,其IPO敲钟仪式标志着企业迈入新的发展阶段,也体现了湖南企业家精神的传承与发扬,这一事件将引发广泛关注,展现其个人魅力和商业价值的典范。
文 | 源媒汇 谢春生
昔日岳阳首富,即将喜提第二个IPO。
9月17日,苏州汇川联合动力系统股份有限公司(下称"联合动力")公布网上申购情况及中签率显示,本次公开发行股份数量为28,857.4910万股,发行价12.48元/股。
由于网上初步有效申购倍数高于100倍,发行人启动回拨机制。回拨后本次网上定价发行的最终中签率为0.0328174062%,中签号码共有162,256个,每号可认购500股,申购倍数为3,047.16343倍,引发市场热捧。
联合动力,这家从工业自动化巨头汇川技术分拆出来的新能源车动力系统企业,凭借在电控和电机领域第三方供应商双第一的市场地位,成为了投资者追逐的焦点。
华为系大佬的二次创业
联合动力的故事,始于一位湖南岳阳人——朱兴明。
1967年出生的朱兴明,早年在东北重型机械学院(现燕山大学)学习,后以专业第一的成绩被保送攻读该校研究生。毕业后,朱兴明被分配到深圳一家小型电机厂工作。当时华为开始布局电机电控领域,朱兴明看准机会加入华为电气(后更名"安圣电气"),很快成长为高级工程师。
2001年,安圣电气被美国艾默生集团以7.5亿美元的价格收购,成为当时国内最大的并购案。
2003年,朱兴明携手18位前同事共同创立汇川技术,故此又有"小华为"之称。从一款通用型电梯电机变频器起家,汇川逐渐崛起为自动控制技术龙头。2010年,公司成功登陆深交所创业板。
联合动力原是汇川技术的一个下属部门。早在2009年,电动汽车业还处于萌芽阶段时,汇川技术就成立新能源事业部门,此后将其独立,联合动力由此诞生。
2021年,汇川技术将新能源汽车业务相关资产全部划转至联合动力,实现账目和业务的完全独立,最终决定分拆上市。
图片来源:汇川技术公告
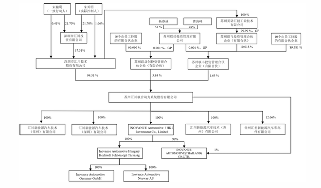
分拆上市背后,是一对父女的财富故事。
2021年,朱兴明与女儿朱瀚玥签署《赠与协议》,将其直接持有的汇川技术股票20602113股(占公司总股本比例0.76%),以及深圳市汇川投资有限公司(下称"汇川投资")21.7029%股权的全部财产权益,无偿赠与给朱瀚玥。完成赠与后双方为一致行动人。
天眼查显示,前述汇川投资21.7029%股权已于2022年完成过户登记。相应的股份赠与,朱兴明分别于2024年12月、2025年9月以大宗交易方式,向朱瀚玥转让公司股份11,000,000股、9,602,113股,内部转让均价为62.06元/股、80.14元/股。
图片来源:汇川技术公告
根据《赠与协议》,朱瀚玥因受赠股票及受赠股权而取得的表决权,将无条件地委托给朱兴明行使。换句话说,其实还是朱兴明说了算。
据招股书显示,IPO前,汇川技术拥有联合动力94.51%的股份,而朱兴明父女合计控制汇川技术19.38%股份对应的表决权,既是汇川技术的实控人,亦为联合动力的实控人。
图片来源:联合动力招股书
汇川技术上市后,朱兴明的身家也水涨船高,过去十余年里连番登上《胡润百富榜》,一度问鼎岳阳首富。
截至9月18日收盘,汇川技术收盘价为82.60/股,总市值为2227.81亿元。按照直接持股比例算,朱兴明父女的持股市值约为46亿元。
如今,这对父女即将迎来一个超级IPO。招股书显示,联合动力计划募资48.57亿元。有机构测算,其估值至少可达194.28亿元,最高估值有望达到485.7亿元。
图片来源:联合动力招股书
从亏损到盈利的逆袭
作为承载汇川技术新能源汽车业务梦想的联合动力,业绩增长堪称惊人。
招股书显示,2022年至2024年,公司实现营收50.27亿元、93.65亿元、161.78亿元;归母净利润-1.8亿、1.86亿元、9.36亿元。
图片来源:联合动力招股书
另据业绩预告显示,2025年1-9月,联合动力实现营收同比增长30.62%-44.61%,达到140亿-155亿元;归母净利润同比增长31.05%-57.26%,达到7.5亿-9亿元。
这样的业绩,放在业内处于何种水平?据可比公司精进电动、巨一科技、英搏尔和威迈斯的经营情况显示,2024年,这四家公司的营收和净利润平均值分别为34亿元、0.17亿元。对比前述联合动力的相关数据可见,均远超平均值。
图片来源:联合动力招股书
从具体业务来看,电驱系统产品成为联合动力的主力营收来源。2022年至2024年,电驱系统业务实现营收占总收入比例为93.21%、83.01%、87.23%。
图片来源:联合动力招股书
上述业务营收的持续走高,也确立了联合动力在新能源汽车动力系统领域的头部地位。
据NE时代统计,2024年,在中国新能源乘用车市场中,公司电控产品、电机产品、驱动总成产品和车载充电机产品市场份额分别约为10.7%、10.5%、6.3%和4.5%,在第三方供应商中排名分别位列第一(总排名第二)、第一(总排名第二)、第四和第八。
市场份额之外,从联合动力下游的客户服务名单来看,也足见其实力。
据公开数据显示,联合动力为超过40家整车企业、超过170个车型提供动力系统解决方案。
客户名单中,既有理想、小米等造车新势力,也有广汽、奇瑞、长安、吉利、东风等民族汽车品牌,还有沃尔沃、Stellantis、大众、奥迪、保时捷、捷豹路虎等国际主流车企。
尤其是理想,成为公司业绩暴涨的"关键先生"。
图片来源:联合动力招股书
招股书显示,2022年至2024年,联合动力对前五大客户合计销售金额为36.1亿元、71.2亿元和109.7亿元,占总营收比例为71.73%、76.03%和67.81%。其中,理想贡献收入占总营收比例为29.01%、19.93%、34.69%,分别是公司的第一大、第二大和第一大客户。
拥抱大客户虽能带来业绩上的高增长,但也隐藏着风险。
2021年至2023年,因威马汽车出现经营危机,联合动力累计计提坏账3.3亿元,其中2023年计提2.15亿元,对当期利润产生较大影响。
此外,源媒汇注意到,联合动力电驱系统的销售单价,从2022年时的5160.72元/台,下滑至2024年的3764.39元/台;相对应的,销量却从2022年的89.85万台,一路飙升至至2024年的371.16万台。这呈现出明显的"以价换量"策略。
第三方市场份额下滑
尽管联合动力业绩表现亮眼,但整个第三方供应商面临的市场环境正在发生变化。
数据显示,2021年至2024年上半年,国内驱动总成由独立第三方供应的市场份额分别为42.29%、38.1%、33.98%、32.34%,呈现走低态势。另外,国内新能源乘用车电机、电控等零部件由第三方供应的市场份额也有走低趋势。
第三方供应市场份额收缩背后,是主机厂加速自研自产。数据显示,2024年,新能源汽车驱动总成、电机、电控、车载充电机主机厂自制比例分别达到70.22%、50.47%、47.54%、32.76%。
例如联合动力前五大客户之一的广汽集团,便通过旗下广汽埃安控股成立锐湃动力科技有限公司,重点围绕IDU电驱系统进行自主研发及产业化,实现自主电驱研发、试制、试验和量产一体化。
2024年,广汽集团自研自产的因湃电池、锐湃电驱等关键核心零部件均实现量产搭载。
类似的案例还有小米汽车,其也已开始布局电机自研自产。小米Su7 Ultra搭载两台V8s和一台V6s电机,其中V8s完全由小米汽车自研自产,V6s电机则由汇川与小米联合研发。
在动力系统产品性能与价格竞争加剧的市场环境中,联合动力不仅可能面临技术迭代滞后、规模效应不及预期带来的出清风险,还有可能因大客户实现自研自产而面临削单的风险。
针对依赖大客户以及主机厂加速自研自产等情况,源媒汇致函联合动力方面,截至发稿未获回复。
除此之外,联合动力还将面临下游主机厂因价格竞争传导而来的毛利率下滑风险。
据乘联会数据显示,我国新能源乘用车平均售价从2023年的18.4万元下降至2024年的17.2 万元,2024年汽车行业利润率自2023年的5%下滑至4.3%。主机厂价格战导致产业链利润分配失衡,同时"增量不增利"的产业生态倒逼主机厂向上游传导成本压力,导致新能源汽车零部件供应商的盈利空间被挤压。
面对复杂的国内市场,联合动力也开始有意加速全球化布局。数据显示,公司海外市场拓展迅速,近三年境外收入年复合增长率接近450%。
据招股书显示,联合动力在报告期内累计获得12个电源系统海外定点项目,覆盖欧洲、北美、日本、印度、东南亚市场,并于2024年在欧洲、东南亚市场新增2个电驱系统定点项目。
此外,公司在匈牙利、泰国等地进行海外产能布局的基础上,计划将其精益运营体系逐步扩大至全球网络。不过,在海外贸易摩擦不断的市场环境下,海外市场能否带来新的想象空间,还有待验证。
如今,虽然新能源汽车的"心脏"部件竞争从未停止,但联合动力的这场IPO,已经为它在牌桌上争取了一个重要席位。
作者:访客本文地址:https://nbdnews.com/post/1485.html发布于 2025-09-19 17:52:47
文章转载或复制请以超链接形式并注明出处NBD财经网



还没有评论,来说两句吧...